
1、项目名称: 浦沿街道东冠未来社区无障碍电梯采购项目 ;
2、项目编号: 滨4202503000061001 ;
3、项目预算金额: 450000元;
4、最高限价: 450000元;
5、合同履约期限:65日历天(另:整机质保3年,维保1年);
6、项目资金来源: 财政资金:100.00% ;
7、采购方式:公开竞标;
8、联合体响应:√不接受 □接受。
二、采购需求
(一)项目概况:东冠社区拟加装一台无障碍电梯,规格型号:载重800kg,3站3层3门,速度:1m/s。
(二)供应商需提供产品整机质保3年,维保1年。质量目标:经有关部门验收合格。
(三)加装电梯工程清单
加装电梯工程清单内容

(四)电梯规格参数表(需符合《无障碍设计规范(GB50763-2012)》)
1、土建参数:

2、人机交互系统:
操纵箱:型号 (显示:6.4英寸iLED,按钮: )
召唤盒:型号 (基站一体)(显示:4.3英寸iLED,按钮: )
厅外召唤布置形式:单梯一体显示
3、轿厢装潢: (整体型号: ) □标准 ■非标
(轿厢内零部件位置判断规则: 人在轿内面对前轿门,以门中心线为基准,左手边为左侧,右手边为右侧)
前壁:■发纹不锈钢 □其它:
轿厢扶手:■按整体型号配置,电梯一侧面壁上装扶手,另外两面视情况而定,高度离地面0.85-0.9米, □其它 位置,型号按整体型号配置
地坪:PVC地胶板 □按整体型号配置 ■其它 型号 ,□客户自理
预留装修重量(KG)0 地坪预留厚度0mm
吊顶:■按整体型号配置 □其它 型号
4、门 系 统: ■普通门 □防火门
门机:净开门尺寸:(宽)900mm×(高)2100mm
门保护:■光幕 □光幕+安全触板
开门方式:■中分式开门 □双折式右开 □双折式左开
(旁开门时若有开门方向要求,请填在说明项中。人在轿内面对前轿门,门向右开启为右开门,反之为左开门)
门系统材质:
轿门材质:发纹不锈钢
厅门材质:基站层发纹不锈钢,其余层发纹不锈钢
小门套材质: 基站层发纹不锈钢,其余层发纹不锈钢
喷粉颜色:无
大门套:□无 ■有,共3套,大门套材质:不锈钢 (需填“大门套参数表”)
5、值班室对讲系统: □否 ■是 (1)台电梯共用 有对讲功能
6、选配功能及其包装要求:
1、写卡器; 2、轿内读卡器; 3、消防员服务功能; 4、视频电缆(数字); 5、静音接触器; 6、IC卡数量:10; 7、96333远程监控:4G语音型网关。
包装要求:国内免熏蒸钢边箱包装
三、响应人的资格要求
1、具有独立法人资格的电梯制造商或代理商资质;
2、须提供投标电梯制造商的《特种设备生产许可证》(电梯制造(含安装、修理、改造):B级及以上;);或提供质量监督部门颁发的、仍在有效期内的投标电梯制造商的特种设备制造许可证(电梯)(曳引驱动乘客电梯B级及以上)和特种设备安装改造维修许可证(电梯)(乘客电梯B级及以上);
3、如为代理商投标时,必须提供投标电梯制造商针对本标项的唯一授权书;同一代理商只能接受一个投标电梯制造商的授权参与本标项的投标;每个电梯品牌只允许一个投标人参与投标;
四、交易方式
本项目采用全流程电子化交易方式,电子响应文件无需CA加密,“e见证”交易大厅的网址为 https://bhb.hhtz.gov.cn/bj-tradding/bidweb/ ,响应人无需到滨江区公共资源交易中心现场参加交易会议,无需到达现场提交原件资料。发起人或中介机构和所有响应人应当在响应文件提交截止时间前,登录滨好办-交易服务专区(“易滨通”小额项目综合管理平台-“e见证”交易大厅)由发起人进行在线解密,响应人在线参加交易活动,系统操作请关注第八点。
1、以下条款不符合交易公告要求的,作无效处理:
(1)项目名称、项目编号、采购需求及其他实质性内容未响应的;
(2)附件资料(扫描件)未按交易公告要求提供的;
(3)未按交易公告要求签字或盖章的。
2、响应人提交响应文件中的报价、响应需求、成交质保期/服务期要求最终以电子响应文件“.响应文件”版为准。
3、参加响应的单位在交易截止时间前,通过本企业的CA锁登录“易滨通”小额项目综合管理平台,上传电子响应文件(需“.响应文件”格式,可用CA数字证书电子签章):
①响应函(格式见附件:格式范例);
②报价明细表(格式见附件:格式范例);
③营业执照副本复印件(需加盖单位公章);
④法定代表人身份证或授权委托书(含授权委托人身份证)(格式自拟);
⑤响应人资质证书副本复印件(需加盖单位公章);
⑥评标办法相应资料(格式自拟);
⑦其他:投标人认为有必要的其他内容。
4、参照财政部令第18号,响应文件报价出现前后不一致的,按照下列规定修正:
(1)响应文件中开标一览表(报价表)内容与响应文件中相应内容不一致的,以开标一览表(报价表)为准;
(2)大写金额和小写金额不一致的,以大写金额为准;
(3)单价金额小数点或者百分比有明显错位的,以开标一览表的总价为准,并修改单价;
(4)总价金额与按单价汇总金额不一致的,以单价金额计算结果为准。
同时出现2种以上不一致的,按照前款规定的顺序修正。修正后的报价经投标人确认后产生约束力,投标人不确认的,其投标无效。
六、成交办法
1、成交方法
□方案一:最低价法,发起人/中介机构确认响应文件满足交易文件的实质性要求后,确定报价最低的响应人为成交候选人。如响应人项目最低报价相同,由发起人通过综合评估确定成交候选人。
√ 方案二:综合评估法,综合评估法是指发起人组建评审小组,对具有承接该项 目资格的响应人方案进行评估,结合项目概况和自身实际需要,综合考虑商务、信用、资信、方案优劣等因素后,以投 票形式确定成交候选人。
2、成交人的确定:发起人在成交候选人公示期满后,无异议的,确定成交人及发布成交结果公示。
3、付款方式:本合同生效后,待乙方全部设备安装调试完毕,经有关部门验收合格并取得使用证后,甲方向乙方支付合同价的100%;
4、本项目代理服务费参照计价格【2002】1980号《招标代理服务收费管理暂行办法》货物类100%计取,向中标人收取。中标人应当自成交公告发布之日起5个工作日内一次性向采购代理机构支付代理服务费。
5、评审细则
评审小组:由发起人组建评审小组,评审小组由3人组成,1人为业主代表。
评审小组对通过初步评审的有效标的响应文件按如下“评分细则”进行详细评审:
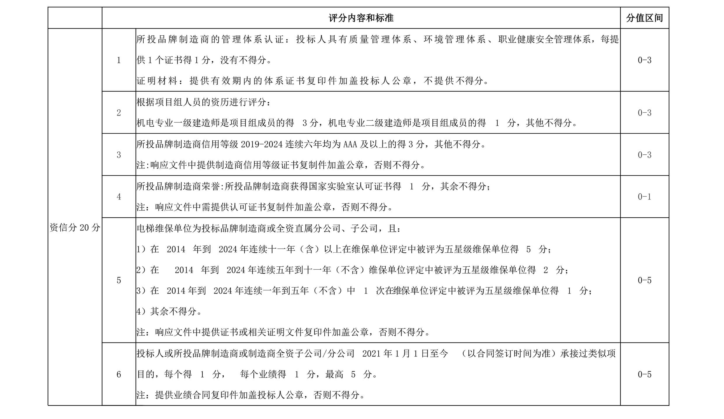
(1)资信标(20分)

(2)技术标(50分)

(3)价格分(30分):
价格分:全部投标人有效投标报价的算术平均值作为最佳报价值。
等于最佳报价值的最终报价,得满分30分;
最佳报价值以下的最终报价,每下降一个百分点扣0.5分;
最佳报价值以上的最终报价,每上升一个百分点扣1分;
以此求出各投标人商务标得分,不为整数时用插入法计算,精确到小数点后二位,由评标委员会当场统一计算。
注:1)资信标由评标专家统一打分;技术标由评标专家采用记名方式各自评分,此项评分为全部有效评分的算术平均值。如某一份评分表中某一项评分,超过评标细则所规定的分值范围,则该张打分表无效。
2)以上内容评分时保留一位小数。计算评分值时保留二位小数。
本项目设有投标总价的最高限价,投标总价超过本项目的最高限价的作无效标处理。
(4)经评审后的有效标少于三家时,本次招标失败。
(5)专家分别打分,分别投票,以得票数量从多到少排序,得票最多的为中标候选人。得票相同时,按报价低的,报价相同时按资信得分高的,报价、资信均相同时,由评审小组抽签确定中标候选人。中标候选人推荐数量为1名。
(6)成交人的确认:发起人在成交候选人公示期满后,无异议的,确定成交人及发布成交结果公示
1、响应文件提交截止时间:2025年04月21日 14时00分00秒(如发生澄清修改的,澄清或者修改的内容可能影响交易文件编制的,发起人应当在响应文件截止时间至少3日前,若此时距截止时间已不足3日,应延长截止时间)。
2、响应文件提交方式:通 过“易滨通”小额项目综合管理平台网上提交。
3、现场考察:采购人不集中组织现场考察,供应商需自行到各项目现场踏勘,以充分了解项目情况、现场位置、情况、道路及任何其它足以影响报价的情况并结合企业自身情况,慎重报价 。若需现场踏勘请联系(刘工,联系电话13067756777)。
4、异议提交时间:截止投标之日起3工作日。
5、交易时间: 2025年04月21日 14时00分00秒 。
6、交易地点:响应人自行选择任意地点参加全流程电子化交易会。
1、本项目使用电子交易系统进行业务办理,响应人首先需在“易滨通”小额项目综合管理平台(https://bhb.hhtz.gov.cn/bhb-company-pc/index.html#/micro-xefw?xefw=%2Fybt%2F 【点击项目交易】)中进行企业注册并进行CA锁绑定(未有CA锁的请网上自行办理http://tseal.cn/tcloud/common.xhtml?projId=198) ;然后方可登录该平台参与项目交易公告查看、附件下载和电子响应文件上传等业务操作,响应工具下载地址:https://bhb.hhtz.gov.cn/bhb-company-pc/index.html#/micro-xefw?xefw=%2Fybt%2F【点击项目交易】(根据操作手册)安装和制作电子响应文件,未登录该平台的业务操作行为一律无效;
2、企业注册:点击“易滨通”小额项目综合管理平台(https://bhb.hhtz.gov.cn/bhb-company-pc/index.html#/micro-xefw?xefw=%2Fybt%2F)的”法人登录“,登录后点击项目交易,进行企业信息登记,具体操作详见“易滨通”小额项目综合管理平台的操作手册,企业注册不需要进行现场审核。
3、响应文件提交截止时间后,发起人/中介机构将在系统内公布响应人名单并进行解密,响应人可在线查看解密情况,若响应文件格式错误不符合交易文件要求的,文件内容缺失或损坏,导致解密时无法正确读取的,由响应人负责。
4、交易全过程中,各响应人参与远程交互的授权委托人或法人代表应始终为同一个人,中途不得更换,在解密、符合性审查等特殊情况下需要交互时,响应人一端参与交互的人员将均被视为是响应人的授权委托人或法人代表,响应人不得以不承认交互人员的资格或身份等为借口抵赖推脱,响应人自行承担随意更换人员所导致的一切后果。
5、为顺利实现本项目交易的远程交互,建议响应人配置的硬件设施有:高配置电脑、高速稳定的网络、电源(不间断)、CA 锁、音视频设备(耳麦、话筒、高清摄像头、音响)等;建议响应人具备的软件设施有:品茗驱动(可到“易滨通”小额项目综合管理平台下载安装)。
6、响应单位应充分考虑网络及系统平台可能存在的非正常情况,在响应文件制作完成后尽早完成上传。
7、技术服务电话:詹工0571-89521156,QQ:3766991843。
8、业务服务电话:詹工:0571-89521156。
9、CA问题联系电话:天谷CA 400-087-8198。
1、响应人认为交易活动不符合交易文件规定的可以向发起人或发起人委托的中介机构提出异议。对交易文件有异议的应当在交易文件规定的截止时间前提出,对交易过程有异议的应当在交易过程结束前提出,对成交结果有异议的应当在成交候选人公示期间提出。
2、发起人或发起人委托的中介机构应当自收到异议之日起3个工作日内作出答复,作出答复之前应暂停交易活动,其中对交易活动现场情况有异议的,发起人或发起人委托的中介机构应当场作出答复,并制作记录。
3、响应人对发起人或发起人委托的中介机构的答复不满意的,或者发起人或发起人委托的中介机构未在规定的时间内作出答复的,可以自知道或者应当知道之日起7个工作日内向交易文件明确的投诉处理部门小组提出投诉。投诉应当有明确的书面请求和必要的证明材料。
4、交易文件明确的投诉处理部门小组应当在3个工作日内作出补正或是否受理投诉的决定,对受理的投诉应当在30日内作出处理决定。投诉处理部门小组在处理投诉事项期间,原则上应暂停交易活动。
5、有下列情形的投诉,不予受理:
1)投诉事项不具体、没有明确请求的;
2)投诉书未加盖单位公章的;
3)超过投诉时效的;
4)已作出处理决定,并且投诉人没有提出新的证据的;
5)投诉事项应先提出异议,没有提出异议或没有按规定提出异议的。
中介机构: 咨家工程顾问(浙江)有限公司
联系人及联系电话: 许银燕/13646824029
联系地址: 杭州市上城区新塘路660号中豪国际商业中心1幢7楼702室
发起人: 滨江区人民政府浦沿街道办事处
联系人及联系电</